○小美玉市わくわく茨城移住支援金交付要綱
令和6年3月29日
告示第135号
(趣旨)
第1条 この告示は、茨城県まち・ひと・しごと創生総合戦略及び小美玉市まち・ひと・しごと創生総合戦略に基づき、小美玉市への移住・定住の促進及び中小企業等における人手不足の解消に資するため、茨城県と共同で実施するわくわく茨城生活実現事業について、予算の範囲内で移住支援金を交付することに関し、わくわく茨城生活実現事業・茨城就職チャレンジナビ事業・茨城県地方就職学生支援事業及び地域課題解決型起業支援事業実施要領(以下「県実施要領」という。)及び小美玉市補助金等交付規則(平成18年小美玉市規則第41号。以下「規則」という。)に定めるもののほか、必要な事項を定めるものとする。
(1) 東京圏 埼玉県、千葉県、東京都及び神奈川県をいう。
(2) 条件不利地域 過疎地域の持続的発展の支援に関する特別措置法(令和3年法律第19号)、山村振興法(昭和40年法律第64号)、離島振興法(昭和28年法律第72号)、半島振興法(昭和60年法律第63号)又は小笠原諸島振興開発特別措置法(昭和44年法律第79号)の指定区域を含む市町村(政令指定都市を除く。)をいう。
(交付金額)
第3条 移住支援金の金額は、2人以上の世帯の申請の場合は100万円とし、単身世帯の申請の場合は60万円とする。
2 移住支援金の申請日(以下「申請日」という。)の属する年度の4月1日における年齢が18歳未満である世帯員を帯同して移住する場合は、当該世帯員1人につき100万円を加算するものとする。
(1) 移住等に関し、次に掲げる要件の全てに該当すること。
ア 移住元に関し、次に掲げる要件の全てに該当すること。
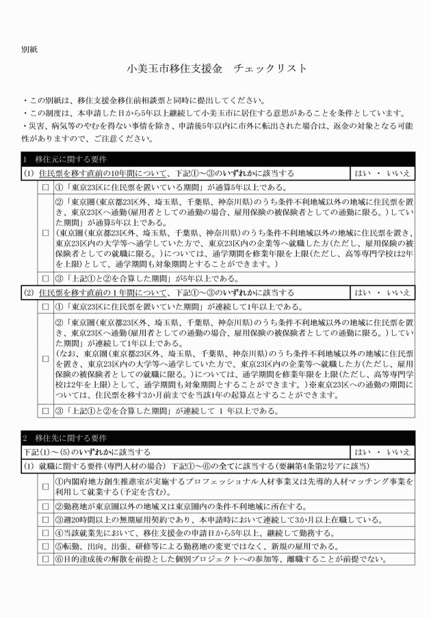
(ア) 住民票を移す直前の10年間のうち、通算5年以上、東京23区内に在住又は東京圏(条件不利地域を除く。)に在住し、東京23区内への通勤(雇用者としての通勤の場合にあっては、雇用保険の被保険者としての通勤に限る。以下同じ。)をしていたこと。ただし、東京圏(条件不利地域を除く。)に在住しつつ、東京23区内の大学等へ通学し、東京23区内の企業等へ就職(雇用保険の被保険者としての就職に限る。)をした者については、通学期間も修業年限を上限(高等専門学校は2年を上限とする。)として、本事業の移住元としての対象期間とすることができる。
(イ) 住民票を移す直前に、連続して1年以上、東京23区内に在住又は東京圏(条件不利地域を除く。)に在住し、東京23区内への通勤をしていたこと。ただし、東京23区内への通勤の期間については、住民票を移す3か月前までを当該1年の起算点とすることができ、かつ、東京圏(条件不利地域を除く。)に在住しつつ、東京23区内の大学等へ通学し、東京23区内の企業等へ就職(雇用保険の被保険者としての就職に限る。)をした者については、通学期間も修業年限を上限(高等専門学校は2年を上限とする。)として、本事業の移住元としての対象期間とすることができる。
イ 移住先に関し、次に掲げる要件の全てに該当すること。
(ア) 令和6年4月1日以降に小美玉市に住民票を異動した(以下「転入」という。)こと。
(イ) 移住支援金の申請時において、小美玉市に転入後3か月以上1年以内であること。
(ウ) 移住支援金の申請日から小美玉市に5年以上継続して居住する意思を有していること。
ウ その他、次に掲げる要件の全てに該当すること。
(ア) 暴力団等の反社会的勢力又は反社会的勢力と関係を有する者でないこと。
(イ) 日本人である、又は外国人であって、永住者、日本人の配偶者等、永住者の配偶者等、定住者若しくは特別永住者のいずれかの在留資格を有すること。
(ウ) その他茨城県知事又は市長が移住支援金の対象として不適当と認めた者でないこと。
ア プロフェッショナル人材事業又は先導的人材マッチング事業を利用して就業した場合は、次に掲げる要件の全てに該当すること。
(ア) 勤務地が東京圏以外の地域又は東京圏内の条件不利地域に所在すること。
(イ) 週20時間以上の無期雇用契約に基づいて就業し、申請時において連続して3か月以上在職していること。
(ウ) 当該就業先において、移住支援金の申請日から5年以上、継続して勤務する意思を有していること。
(エ) 転勤、出向、出張、研修等による勤務地の変更ではなく、新規の雇用であること。
(オ) 目的達成後の解散を前提とした個別プロジェクトへの参加等、離職することが前提でないこと。
イ アに掲げる就業以外の就業をした場合は、次に掲げる要件の全てに該当すること。
(ア) 勤務地が東京圏以外の地域又は東京圏内の条件不利地域に所在すること。
(イ) 就業先が、茨城県が移住支援金の対象としてマッチングサイトに掲載している求人であること。
(ウ) 就業者にとって3親等以内の親族が代表者、取締役等の経営を担う職務を務めている法人への就業でないこと。
(エ) 週20時間以上の無期雇用契約に基づいて就業し、申請時において連続して3か月以上在職していること。
(オ) (イ)の求人への応募日が、マッチングサイトに移住支援金の対象として掲載された日以降であること。
(カ) 当該就業先において、移住支援金の申請日から5年以上、継続して勤務する意思を有していること。
(キ) 転勤、出向、出張、研修等による勤務地の変更ではなく、新規の雇用であること。
(3) テレワークに関し、次に掲げる要件の全てに該当すること。
ア 所属先企業等からの命令ではなく、自己の意思により移住した場合であって、小美玉市を生活の本拠とし、移住元での業務を引き続き行うこと。
イ 原則として、恒常的に所属先企業等へ勤務せず、小美玉市において週20時間以上テレワークにより勤務すること。
ウ デジタル田園都市国家構想交付金(デジタル実装タイプ(地方創生テレワーク型))又はその前歴事業を活用した取組の中で、所属先企業等から当該移住者に資金提供されていないこと。
エ 申請者若しくは同一世帯の者が小美玉市において住宅を新築又は購入したこと。ただし、同一の住宅に対して、移住支援金を複数回申請することは認められない。
ア 申請者及びその配偶者のいずれかが申請日が属する年度の4月1日時点で40歳未満である者又は申請者が属する世帯に18歳未満の子がいる者
イ 転入日より前に小美玉市の窓口に来訪し、移住に関する相談をした者
ウ 県内の農林水産業(専業に限る。)へ就業し、又は継承した者
エ 小美玉市において認定新規就農者や認定農業者の認定を受けている者。ただし、複数市町村で農業を営む農業者が認定農業者に係る経営改善計画の認定を申請する場合は、営農区域に応じて都道府県又は国の認定を受けていること。
(5) 起業に関し、申請日において、茨城県が県実施要領に基づき実施する地域課題解決型起業支援事業に係る起業支援金の交付決定を受けた日から1年以内であること。
(6) 2人以上の世帯の申請の場合は、次に掲げる要件の全てに該当すること。
ア 申請者を含む2人以上の世帯員が移住元において、同一世帯に属していたこと。
イ 申請者を含む2人以上の世帯員が申請時において、同一世帯に属していること。
ウ 申請者を含む2人以上の世帯員がいずれも、令和6年4月1日以降に転入したこと。
エ 申請者を含む2人以上の世帯員がいずれも、申請時において転入後3か月以上1年以内であること。
オ 申請者を含む2人以上の世帯員がいずれも、暴力団等の反社会的勢力又は反社会的勢力と関係を有する者でないこと。
(交付の申請)
第5条 申請者は、転入する日の前日までに、移住支援金移住前相談票(様式第1号)に別に定めるチェックリストを添付して、市長に提出しなければならない。
(1) 運転免許証その他の本人確認ができる書類の写し(顔写真付きのものに限る。)
(2) 移住元の住民票の除票の写し、戸籍の附票又は、その他の移住元の在住地及び在住期間を確認できる書類
(3) 2人以上の世帯の申請においては、世帯全員分の移住元の住民票の除票の写し(続柄が記載されているものに限る。)
(4) 雇用保険の被保険者であったことを確認できる書類並びに勤務地及び勤務期間を確認できる書類(東京23区内に通勤していた雇用者の場合に限る。)
(5) 個人事業主であったことを確認できる書類並びに勤務地及び勤務期間を確認できる書類(東京23区内に通勤していた個人事業主の場合に限る。)
(8) 起業支援金の交付決定通知書の写し(第4条第5号に該当する場合に限る。)
(9) その他第4条に規定する要件を満たすことを証する書類として市長が必要と認める書類
(交付決定等)
第6条 市長は、前条の申請があったときは、その内容を審査し、移住支援金の交付の可否を決定するものとする。
2 市長は、前項の規定による請求を受けたときは、請求から3か月以内に移住支援金の交付を行うものとする。
(報告及び立入調査)
第10条 市長は、必要があると認めるときは、交付決定者に対しわくわく茨城生活実現事業に関する報告及び立入調査を求めることができる。
(1) 虚偽の申請等をした場合 全額
(2) 申請日から3年未満に小美玉市から転出した場合 全額
(3) 申請日から1年以内に移住支援金の要件を満たす職を辞した場合(移住先で就業を要件とした場合に限る。) 全額
(4) 起業支援事業に係る交付決定を取り消された場合 全額
(5) 申請日から3年以上5年以内に小美玉市から転出した場合 半額
(その他)
第13条 この告示に定めるもののほか、移住支援金の交付に必要な事項は、市長が別に定める。
附則
この告示は、令和6年4月1日から施行する。
附則(令和7年告示第116号)
この告示は、公布の日から施行する。












